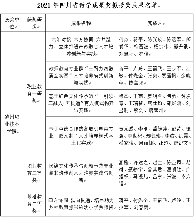
12月24日,四川省教育厅发布“2021年四川省教学成果奖拟授奖成果公示,共评选出2021年四川省教学成果奖拟授奖成果1000项,其中特等奖60项,一等奖260项,二等奖680项。

我校6个项目进入拟定名单,其中一等奖4项、二等奖2项,展现了学校教育教学改革的水平和风采,创造了学校高水平成果培育的历史记录,多维度、多方位展示了我校在“双高”建设、“提质培优计划行动”、“对标竞进、争创一流”等活动中取得的重要成就。

近年来,学校坚持党建引领,改革创新,率先探索建立了由市政府统筹、四川经纬教育管理集团有限公司参与办学的体制机制。

建设了成渝地区双城经济圈川南公共实训基地

经纬诺博幼儿园

五星级首旅建国饭店

四星级洲际假日酒店

酒城文化创意美食街等一系列校内生产性实训基地,形成了基于产业发展的“六维对接、六方协同、六共聚力”立体式产教融合人才培养模式,打造产教融合“泸职模式”,为大力推进国家“双高”院校和本科层次职业高等学校奠定了坚实基础。